春色恰如许,读书正当时。一本书就是一个世界,一次阅读就是一趟心灵之旅。书页里,蕴藏着万千气象。人们徜徉其间,看成败、鉴得失、知兴替,了解中华民族现代文明的智慧和力量。既能汲取知识雨露,也能吸收思想精华,学以益智、学以励志、学以立德、学以修身,在春风化雨中得到成长与淬炼。习近平总书记指出:“阅读是人类获取知识、启智增慧、培养道德的重要途径,可以让人得到思想启发,树立崇高理想,涵养浩然之气。”在第29届4.23世界读书日来临之际,陕西省图书馆、陕西省图书馆学会联合同方知网陕西分公司,向省内各单位、各部门发起“数智阅读,探‘知’之旅”2024年世界读书日系列活动。具体活动详见陕西省图书馆官网和公众号、陕西省图书馆学会官网、陕西知网微信公众号的活动预告及海报。各项活动内容安排如下:
活动主题
“数智阅读,探“知”之旅”
0
2
活动单位
陕西省图书馆(陕西省古籍保护中心)
陕西省图书馆学会
同方知网陕西分公司
03
活动时间
2024年4月15日-2024年5月31日
活动内容
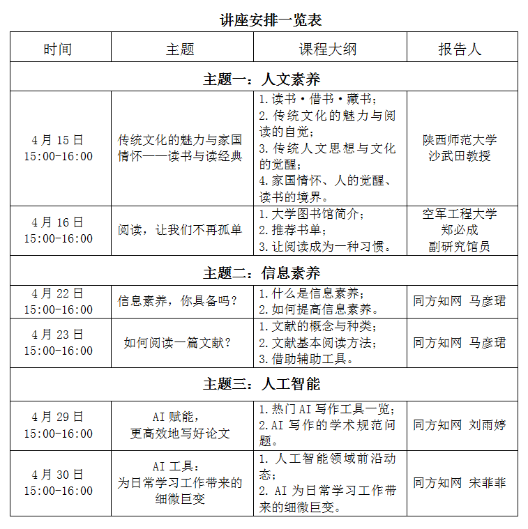
1、数智阅读公益讲堂
报名网址:https://k.cnki.net/themeInfo/1513
参与方式:输入上方链接或扫描上方二维码报名观看
活动时间:4月17日至5月17日 题目来源:题目均来自于信息素养相关知识、数智阅读公益讲堂、中国知网知识资源总库、全球学术快报APP、陕西知网视频号中的相关内容。 题目设置:本次竞赛试题分为单选题和多选题,由系统随机选取30道题,其中单选题20道,每题3分,多选题10道,每题4分,共计100分。 参与方式:本次竞赛采用赛事星软件作为竞赛平台,参赛者需填写个人信息后方可进入答题页面(未注册赛事星的需要先注册,再重新登录),参赛者须关注“陕西知网”微信公众号,回复“答题”或扫描下方二维码参与答题。 竞赛二维码 参赛规则: (1)赛前开通练习,练习通道题目数量为正式比赛题目的80%,参赛者可提前登录赛事星进行练习; (2)进入答题页面后,需写联系人、单位等信息后方可开始答题; (3)随机抽取30道题,时长为30分钟,超时系统自动提交; (4)每个手机号码可答题3次,以最高分数为准; (5)最终得分按照答题最高得分进行排序,若分数相同者,则用时较短者排名在前;若答题时间与分数均相同,则并列排名。 奖项设置: 个人奖(共设奖95个) 一等奖5名,二等奖10名,三等奖30名,优秀奖50名。 优秀组织奖:共设奖20个。





