敦煌的飞天长袖拂过千年星芒,当大运河的桨声摇醒古镇青砖……每一件文物都在呼吸,每一处遗产都在诉说。这周六(6月14日),我国第9个“文化和自然遗产日”即将启幕,今年的主题是“让文物焕发新活力 绽放新光彩”,品来恰似一场跨越时空的邀约,呼唤我们以现代之笔续写文明的诗行。
据国家文物局最新发布,今年遗产日主场城市长沙将联动全国,推出超7000项线上线下活动,涵盖文物展览、专题讲座等400余项配套活动:从“先考古、后出让”的法治坚守到“数字化复活”的科技探索——这场全民参与的文明盛宴,正以“守护文化遗产,建设文化强国”为号角,在高质量发展的新征程上,叩响传统与未来的对话之门。
一、走进“世界文化和自然遗产日”
早在20世纪90年代,一直关注文化遗产保护的冯骥才先生就提出:“希望中国也像欧洲一些国家那样,确定一个‘文化遗产日’”。而在2004年和2005年的两会上,冯骥才又提出这一建议,并提交了《关于建议国家设立文化遗产日的提案》;2005年7月,郑孝燮等11名专家学者联名致信党中央、国务院领导同志,倡议中国设立“文化遗产日”;2005年12月,国务院决定从2006年起,每年6月的第二个星期六为中国的“文化遗产日”,这充分体现了党和国家对保护文化遗产的高度重视和战略远见,有助于提高人民群众对文化遗产保护重要性的认识,增强全社会的文化遗产保护意识。
2005年12月22号,国务院发布相关通知:要求进一步加强文化遗产保护工作,并决定从2006年起每年六月的第二个星期六为中国的“文化遗产日”。
2009年自国家文物局创设主场城市活动机制以来,每年的文化遗产日国家文物局都选取一座城市举办文化遗产日主场城市活动。
历年主办城市及主题如下:
2009年-“保护文化遗产 促进科学发展”-杭州市
2010年-“非遗保护 人人参与”-苏州市
2011年-“文化遗产与美好生活”-济宁市
2012年-“文化遗产与文化繁荣”-郑州市
2013年-“文化遗产与全面小康”-咸阳市
2014年-“让文化遗产活起来”-景德镇市
2015年-“保护成果全民共享”-重庆市大足区
2016年-“让文化遗产融入现代生活”-承德市
2017年-“文化遗产与‘一带一路’”-洛阳市
2018年-“多彩非遗 美好生活”-广州市
2019年-“非遗保护 中国实践”-延安市
2020年-“文物赋彩全面小康”-桂林市
2021年-“人民的非遗 人民共享”-重庆市
2022年-“连接现代生活绽放迷人光彩”-兰州市
2023年-“文物保护利用与文化自信自强”-成都市
2024年-“保护文物 传承文明”-沈阳市
2025年-“让文物焕发新活力 绽放新光彩”-长沙市
…………
二、走进“文化与自然遗产”
1972年11月,联合国教科文组织在巴黎通过了《保护文化和自然遗产公约》,同时决定建立《世界遗产名录》。凡被通过加入《保护文化和自然遗产公约》的缔约国,其国家级的文化与自然遗产均可申请列入《世界遗产名录》,一经列入则作为全人类的共同遗产得到保护。世界遗产共分为四种类型,即文化遗产、自然遗产、文化与自然双重遗产、文化景观,广义概念上根据形态和性质,又可分为物质遗产(文化遗产、自然遗产、文化和自然双重遗产)和非物质文化遗产。
图片:世界遗产标识
1985年中国加入《保护世界文化与自然遗产公约》的缔约国行列,并于1987年正式加入该公约及开始申报世界遗产的工作,首批6个世界遗产获成功申报;到目前为止,我国已成功申报世界遗产59项,其中,文化遗产40项、自然遗产15项、自然与文化双遗产4项。我国世界遗产总数、自然遗产和双遗产数量均居世界第一,是近年全球世界遗产数量增长最快的国家之一。

文化遗产包括物质文化遗产和非物质文化遗产。
其中,物质文化遗产是具有历史、艺术和科学价值的文物,包括古遗址、古墓葬、古建筑、石窟寺、石刻、壁画、近代现代重要史迹及代表性建筑等不可移动文物,历史上各时代的重要实物、艺术品、文献、手稿、图书资料等可移动文物;以及在建筑式样、分布均匀或与环境景色结合方面具有突出普遍价值的历史文化名城;
非物质文化遗产是指各种以非物质形态存在的与群众生活密切相关、世代相承的传统文化表现形式,包括口头传统、传统表演艺术、民俗活动和礼仪与节庆、有关自然界和宇宙的民间传统知识和实践、传统手工艺技能等以及与上述传统文化表现形式相关的文化空间。

自然遗产,是从审美或科学角度看具有突出的普遍价值的由物质和生物结构或这类结构群组成的自然面貌;从科学或保护角度看具有突出的普遍价值的地质和自然地理结构以及明确划为受威胁的动物和植物生境区;从科学、保护或自然美角度看具有突出的普遍价值的天然名胜或明确划分的自然区域(公约第2条)。通俗来说也包括3类:1、地质和生物结构的自然面貌;2、濒危动植物生态区;3、天然名胜。

中国文化遗产标志上方是简体中文“中国文化遗产”,下方是英文“CHINA CULTURAL HERITAGE”。标志的核心金饰文物图案源自四川成都金沙遗址出土金饰,被命名为“太阳神鸟”或“四鸟绕日”。中国非物质文化遗产标志外部图形为圆形,象征着“循环,永不消失”;内部图形为方形,与外圆对应,天圆地方,表达“非物质文化遗产存在空间有极大的广阔性”;图形中心造型为古陶最早出现的纹样之一鱼纹,隐含“文”字。“文”指非物质文化遗产,而鱼生于水,寓意“中国非物质文化遗产源远流长,世代相传”;图形中心,抽象的双手上下共护于“文”字,意取“团结、和谐、细心呵护和保护非物质文化遗产、守护精神家园”的寓意。
三、遗产的双重维度:文化记忆与自然史诗的价值阐释
文化篇:文明的基因库与精神密码
物质文化遗产是镌刻在建筑、器物与典籍上的文明基因,以凝固的形态保存着人类集体的记忆密码:比如故宫的朱墙金瓦便承载着中华民族的集体记忆,每一处建筑细节都是文明密码的生动写照。保和殿“九开间”的规制凝固了《礼记》"天子之堂九尺"的礼制传统,重檐庑殿顶的曲线暗含“上善若水”的治国智慧;
乾清宫的金砖墁地留存着明代匠人的工艺指纹,东西六宫的规制差异折射出宫廷生活的权力图谱……
这些砖木构筑的不只是一座宫殿,更是一座立体的记忆宝库;而故宫亦不仅成为明清帝国的缩影,更化作连接古今的文明脐带,彰显着文化遗产生生不息的生命力;
在古籍与艺术品方面,敦煌莫高窟壁画则诠释着丝绸之路上的千年“记忆画廊”角色,飞天衣袂间的矿物颜料凝结着中西文明交融的色彩密码,斑驳的壁画层如同地质断层般记录着从北魏到元朝十个世纪的审美流变,其失传的凹凸晕染技法与“经变画”构图,既是佛教东传的视觉档案,更是古代化学、美术与宗教哲学的立体百科全书。
非物质文化遗产是流淌在时光中的文明血脉,以活态传承的方式延续着人类文化的生命密码:于2009年入选人类非物质文化遗产的汉字书法,完美诠释了这一核心概念,从甲骨文的“刀刻卜辞”到王羲之的《兰亭集序》,这支柔软的毛笔跨越千年光影,将“图画记事”的原始智慧转化为“无声之乐”的美学体系。
它不仅是文字书写的技艺,更是中国人宇宙观的活态映射——提按顿挫间藏着“阴阳相生”的哲学,章法布局中体现着“中和为美”的伦理,故而即使在硬笔时代,书法依然延续着文明的遗传密码,成为至今仍在生长的“文化DNA”。
自然篇:地球的年轮与美学史诗
自然遗产是地球用亿万年时光书写的壮美史诗,以山川湖海为笔墨,镌刻着生命演化的永恒年轮与震撼心灵的自然美学:新疆天山正是这一理念的完美例证——它的雪峰冰川是地质运动的标点符号,云杉林与草原构成生命的诗行,而九曲开都河则是大地挥就的飘逸墨迹……
这座“立体博物馆”不仅见证板块碰撞与物种更迭,更以哈萨克牧民的转场路线为韵脚,谱写出人与自然合鸣的生态长诗。这种将科学价值与审美价值熔铸一体的特质,正是自然遗产超越时空的永恒魅力。
四、主题解读:如何“让文物焕发新活力 绽放新光彩”
文化和自然遗产承载着一个民族最深厚的文化基因,是连接过去与未来的精神纽带:从故宫的朱墙金瓦到敦煌的千年壁画,从良渚的史前文明到各地的非物质文化遗产……这些珍贵的遗产文明不仅记录着我们先人的智慧结晶,更蕴含着中华文明生生不息的精神密码。在当代语境下,遗产保护这一课题已经超越了单纯的物质保存层面,更肩负着双重使命:既要守护好这些不可再生的文化瑰宝,确保其物质形态的完整传承;更要激活其内在生命力,让沉淀其中的文化价值在当代社会绽放新的光彩,这也呼应着本届“文化和自然遗产日”相关主题。
关于“文化遗产保护传承”这一重要时代课题,习近平总书记作出了一系列具有深远指导意义的重要论述,为我们探索“让文物焕发新活力 绽放新光彩”的创新路径提供了根本遵循:
第一,强调文化遗产保护的时代价值。总书记指出“文物承载灿烂文明,传承历史文化”,要求我们“要保护好前人留下的文化遗产,包括文物古迹,历史文化名城、名镇、名村,历史街区、历史建筑、工业遗产等”。围绕这一核心理念,形成了“制度、技术、监管、实施、研究”五位一体的文物保护新格局:包括制度层面建立历史文化遗产资源资产管理制度、技术层面建设国家文物资源大数据库及开展资源普查工作、监管层面建立相关灾害事故警示制度、实施层面要求进行分级化的全要素保护、研究层面深化文物价值挖掘研究;
第二,提出创新性保护利用路径。总书记强调要“让文物说话,让历史说话,让文化说话”“提高文物研究阐释和展示传播水平,让文物真正活起来”,在这一重要思想指引下,我国文物数字化工作取得显著成效:通过AI算法复原、裸眼3D展示等科技技术创新,让青铜器“动”起来、古建筑“活”起来;打造“云游敦煌”“数字故宫”等沉浸式体验平台,使千年文物突破时空界限;同时开发《千里江山图》系列等数字文创,推动传统文化创造性转化……这些措施通过“技术赋能+创意转化+传播创新”三位一体的数字化路径,构建了文物从“保护”到“活化”、从“研究”到“传播”的全链条创新体系,真正实现了让文物“活起来”“火起来”“潮起来”的转型发展。
第三,注重坚守遗产的文化基因。总书记要求“挖掘文物和文化遗产的多重价值,传播更多承载中华文化、中国精神的价值符号和文化产品”,基于这一指导精神,相关部门通过建立文物多维价值评估体系和开展文化专项研究,深度挖掘文化遗产的精神内涵;实施城市历史风貌保护更新和非遗生态保护区建设,以完整留存中华文化记忆;同时还将文化遗产教育全面纳入国民教育体系,号召全社会共同参与文物保护、让文化遗产保护成为全民行动,进一步开发特色研学课程以培育新生代这一关键群体的传承理念建设。图片:2023年6月2日,习近平总书记在中国历史研究院考察。新华社记者 鞠鹏 摄
第四,深化文化遗产的国际交流。总书记指出:“要更好推动中华文化走出去,以文载道、以文传声、以文化人。”针对这一重要指示精神,我们积极推动国际文化间友好交流:依托“一带一路”框架建立跨国文化遗产保护联盟,定期举办亚洲文明对话论坛等高端平台,系统阐释中华文明的时代价值;与联合国教科文组织深化合作,共同制定文化遗产数字化保护国际标准;创新开展“文物外交”,通过全球巡展、非遗展演等生动形式,向世界讲述中华优秀传统文化故事;同时建设世界文明遗产数据库,促进不同文明研究成果共享互鉴。这些举措充分展现中华文化开放包容的胸襟,也为推动构建人类命运共同体注入持久文化动力。
图片:50年来,中国文物交流中心在近60个国家和地区举办了约300个文物展览,图为其中部分参展地点
“需要正确认识文化发展和更新的一般规律与价值取向,明晰文化传承和创新的基本路径,避免对文化的‘创造性破坏’。”张鸿雁教授:现代化进程中文化的软实力地位及其传承与创新
当数字故宫的流光映照紫禁城的飞檐斗拱,当敦煌的飞天乘着“云游”的翅膀穿越千年时空,我们看见文明的薪火正在科技与人文的交汇处重燃——这既是文明基因的赓续,更是文化生命的绽放。
站在历史与未来的交汇点,我们以敬畏之心守护文明年轮,以创新之笔续写文化华章。未来,我们仍需坚持保护与发展并重,既要避免“创造性破坏”,又要鼓励“创新性传承”,让文化遗产真正成为连接过去与未来的桥梁,让中华文明在新时代绽放更加璀璨的光彩。

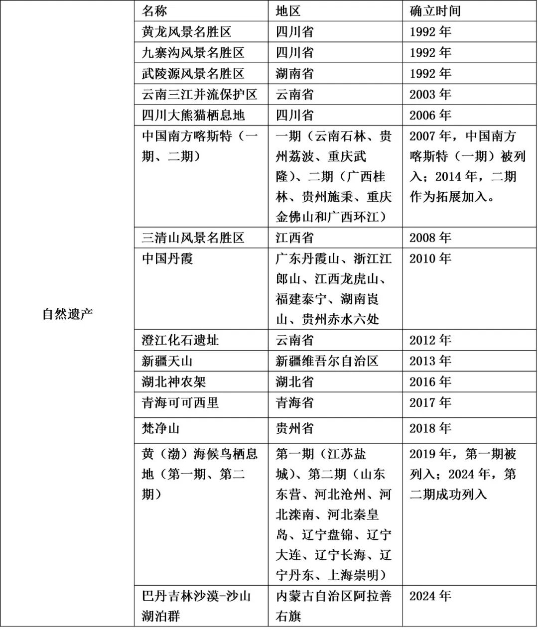
附:我国当前世界遗产名录一览



图片来源:匠工营国
参考文章:
1.《张鸿雁教授:现代化进程中文化的软实力地位及其传承与创新》,来源:匠工营国
2.《文物外交50年:办文物展览就像“导演”一场戏》,来源:中国新闻周刊
3.《为了亚洲文化遗产的明天——记亚洲文化遗产保护联盟大会》,来源:国家文物局
4.《文旅部公示国家级文化生态保护区建议名单(共7家)》,来源:非遗新时空
5.《2025年第9个文化和自然遗产日来临之际,一文尽览59个中国世界遗产》,来源:展陈定位研究院
6.《国际博物馆日 | 当千年文物遇见黑科技》,来源:文物2060
7.《历届文化和自然遗产日活动主题和主场城市》,来源:考古导航
8.《相约文化和自然遗产日,守护文明印记》,来源:博物南京
9.《中国实践 | “文化数字化”背景下的数据库建设(二):文物遗产领域高质量数据库举隅与分析》,来源:数字人文研究
10.《在赓续历史文脉中铸就中华文化新辉煌》,来源:求是网

来源:匠工营国
(免责声明:本文仅用于公益宣传,无任何商业用途,如有侵权,联系删除)






